简体中文
无障碍浏览
长者专区
智能机器人
登录
|
注册
中国政府网
|
湖南省政府网
|
怀化市政府网
网站支持IPv6
网站首页
县政府
政务公开
解读回应
政务服务
政民互动
政府数据
魅力芷江
您的位置:
首页
>
政务公开
>
政府信息公开目录
>
部门信息公开目录
>
应急管理局
>
财政信息
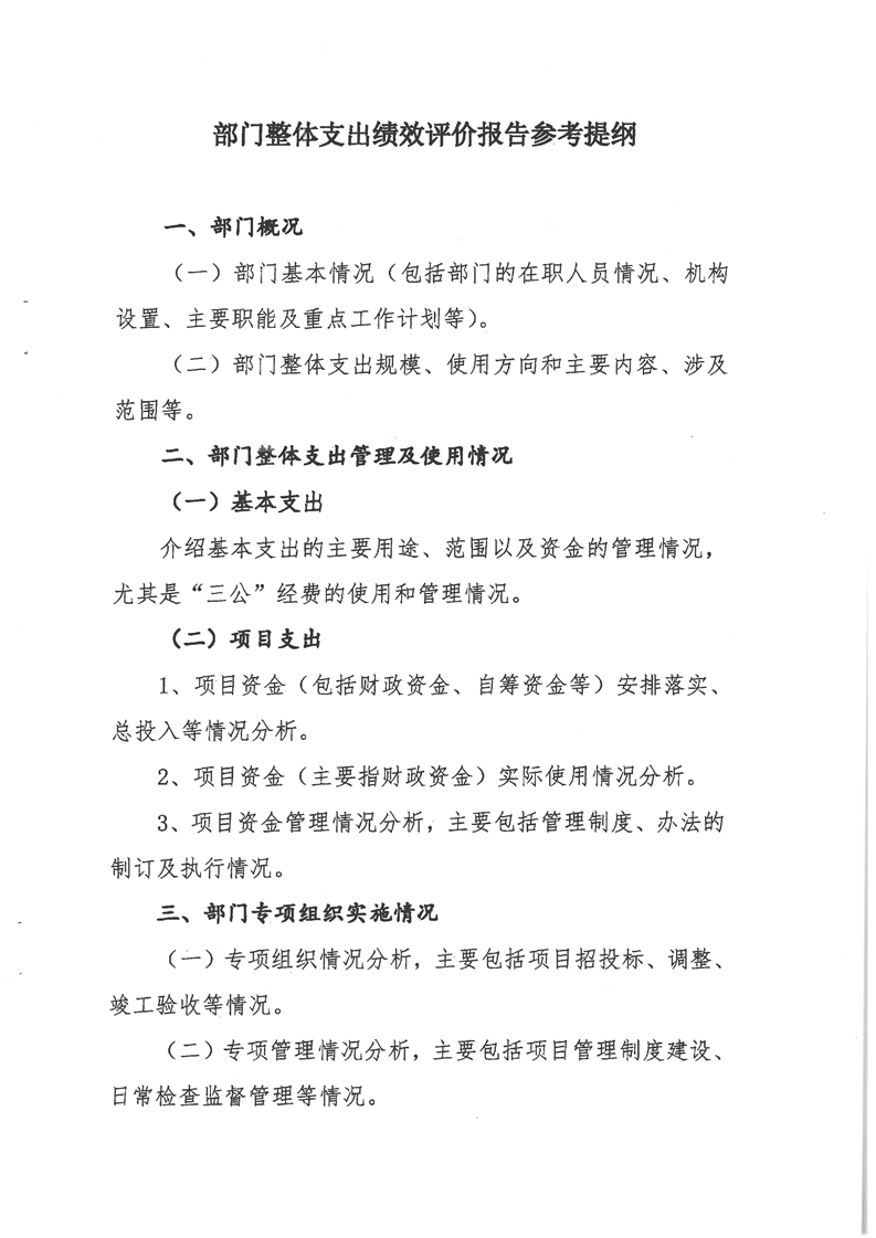
芷江侗族自治县财政局关于开展2022年度部门整体支出、项目支出资金绩效自评工作的通知
芷江侗族自治县人民政府
发布时间: 2023-04-28 15:35
分享到
打印
来源:芷江县财政局
县长信箱