简体中文
无障碍浏览
长者专区
智能机器人
登录
|
注册
中国政府网
|
湖南省政府网
|
怀化市政府网
网站支持IPv6
网站首页
县政府
政务公开
解读回应
政务服务
政民互动
政府数据
魅力芷江
您的位置:
首页
>
政务公开
>
政府信息公开目录
>
部门信息公开目录
>
交通局
>
政策文件通知
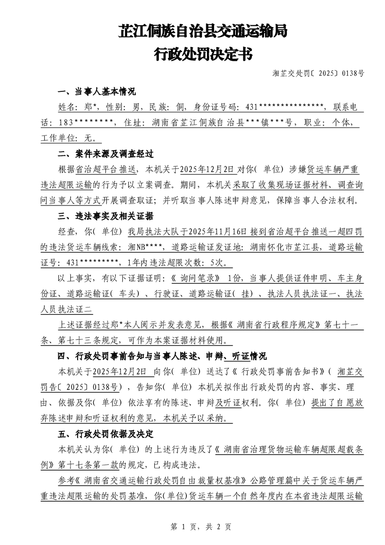
芷江侗族自治县交通运输局行政处罚决定书---湘芷交处罚〔2025〕0138号
芷江侗族自治县人民政府
发布时间: 2025-12-20 14:41
分享到
打印
来源:芷江县交通局
县长信箱