简体中文
无障碍浏览
长者专区
智能机器人
登录
|
注册
中国政府网
|
湖南省政府网
|
怀化市政府网
网站支持IPv6
网站首页
县政府
政务公开
解读回应
政务服务
政民互动
政府数据
魅力芷江
您的位置:
首页
>
政务公开
>
政府信息公开目录
>
部门信息公开目录
>
自然资源局
>
政策文件通知
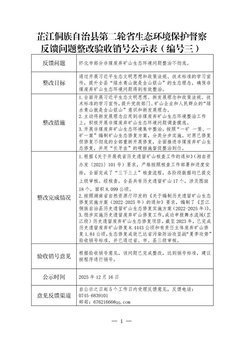
怀化市第二轮省生态环境保护督察反馈问题整改验收销号公示表(编号三)
芷江侗族自治县人民政府
发布时间: 2025-12-16 10:21
分享到
打印
来源:芷江县自然资源局
县长信箱