简体中文
  • 无障碍浏览 长者专区
  • 智能机器人
    登录 | 注册
    中国政府网| 湖南省政府网| 怀化市政府网

    网站支持IPv6

    • 网站首页
    • 县政府
    • 政务公开
    • 解读回应
    • 政务服务
    • 政民互动
    • 政府数据
    • 魅力芷江
    您的位置: 首页 > 政务公开 > 政府信息公开目录 > 乡镇信息公开目录 > 土桥镇 > 财政信息

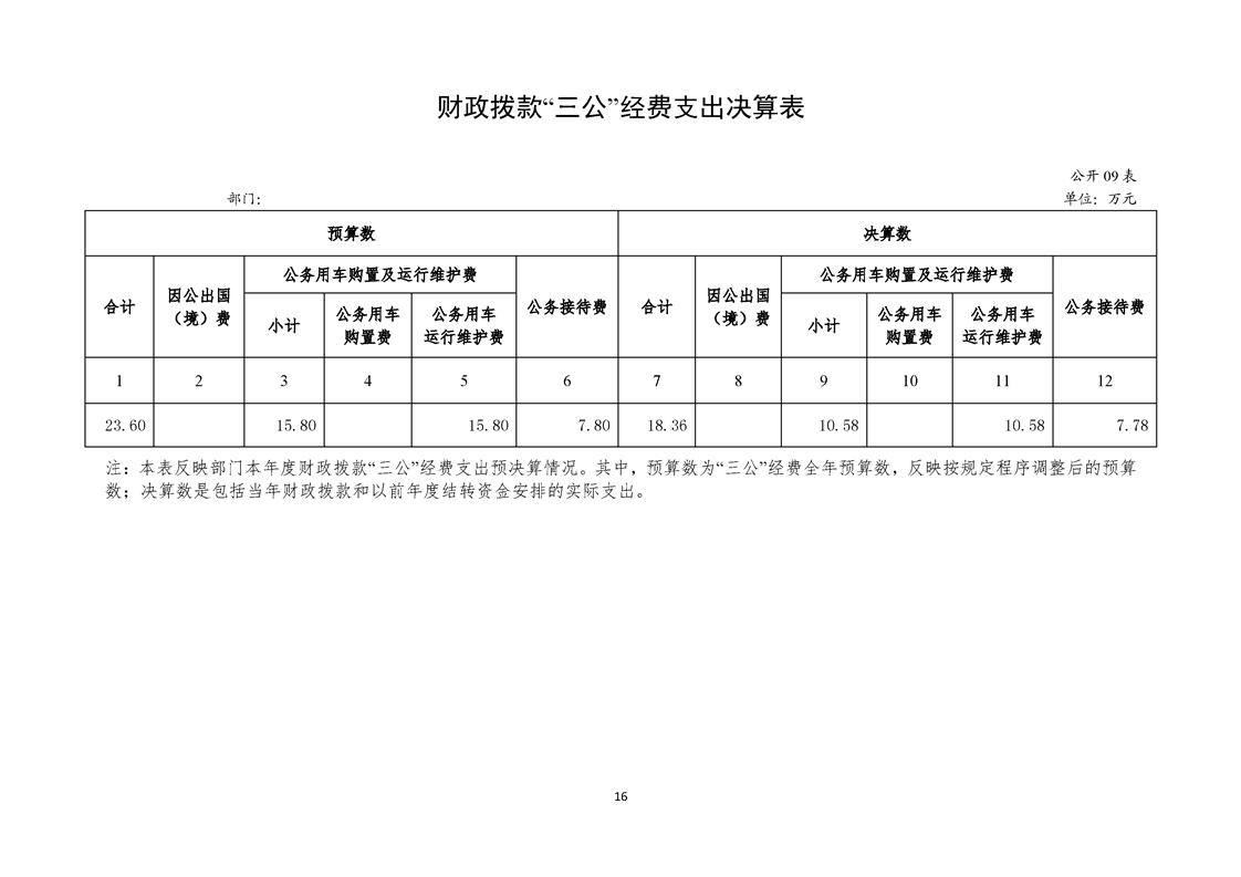
    芷江侗族自治县土桥镇人民政府2024年决算公开说明

    芷江侗族自治县人民政府 发布时间: 2025-09-15 14:00

    相关附件

    • 芷江侗族自治县土桥镇人民政府2024年决算公开表.xlsx
    分享到
       
    打印 来源:芷江县财政局
    联系我们 | 网站地图 | 版权声明 | 网站导航

    版权所有:芷江侗族自治县人民政府

    主办:芷江侗族自治县人民政府办公室 承办:芷江侗族自治县政务服务中心

    邮箱:zjdzzwb@163.com 电话:0745-6825215(仅受理网站建设维护相关事宜)

    湘ICP备13003842号-1 湘公网安备 43122802000102号 网站标识码:4312280008

    • 芷江公安
    • 芷江警务
    • 芷江文旅
    • “湘易办”超级服务端
    • 芷江县政府门户网 公众号芷江县政府门户网公众号
    • 县长信箱