简体中文
无障碍浏览
长者专区
智能机器人
登录
|
注册
中国政府网
|
湖南省政府网
|
怀化市政府网
网站支持IPv6
网站首页
县政府
政务公开
解读回应
政务服务
政民互动
政府数据
魅力芷江
您的位置:
首页
>
政务公开
>
其他法定信息
>
医疗卫生
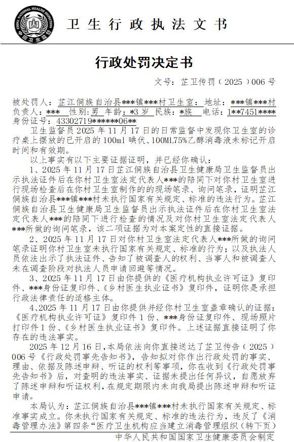
芷江侗族自治县卫生健康局行政处罚决定书---芷卫传罚﹝2025﹞006号
芷江侗族自治县人民政府
发布时间: 2025-12-31 14:36
分享到
打印
来源:芷江县卫生健康局
县长信箱