简体中文
无障碍浏览
长者专区
智能机器人
登录
|
注册
中国政府网
|
湖南省政府网
|
怀化市政府网
网站支持IPv6
网站首页
县政府
政务公开
解读回应
政务服务
政民互动
政府数据
魅力芷江
您的位置:
首页
>
专题专栏
>
热点专题
>
“十四五”规划专栏
>
空间规划与区域规划
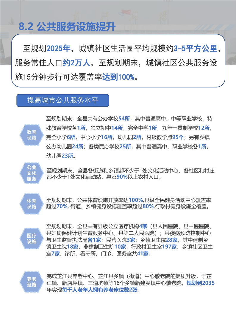
芷江侗族自治县国土空间总体规划(2021-2035年)(公开征求意见版)
芷江侗族自治县人民政府
发布时间: 2023-05-15 11:13
分享到
打印
来源:芷江县自然资源局
县长信箱